一处揭开了人类华夏文明浩瀚历史的发源地
一部记录着中华民族沧桑巨变的活史书
一个新旧两个时代的国际化大都市
中国国家大地坐标原点
丝绸之路的起点
中国国家标准时间
6000年建城史
1200年建都史
13朝古都
西安
我们来啦
!!!

由羊城晚报和西安晚报共同组织的
2018古都西安历史文化研学营
正式上线啦!
史上最具华夏文化的研学营来啦
你还在等什么!

亮点1
这里是西安,一座十三朝古都

西安古称长安、京兆,是中国历史上建都朝代最多、建都时间最长、影响力最大的都城。她拥有6000多年的建城史和1200多年的建都史,历史上曾有周、秦、汉、隋、唐等13个朝代在此建都;曾经作为中国首都和政治、经济、文化中心长达1200多年,被誉为天然的历史博物馆;与罗马、开罗、雅典并称世界四大古都;是联合国教科文组织确立的世界历史名城之一,是丝绸之路的起点,也是国际著名旅游目的地城市。
一千年中国看北京,五千年中国看西安。从远古时代的蓝田猿人到新石器时代的仰韶文化,从秦始皇统一六国到汉武帝建立大汉王朝,从盛唐时期的万千气象到李隆基杨玉环的爱情悲欢,多少往事如雨如烟。

亮点2
西安著名历史遗迹全览略
追寻五千年华夏文明的脚步
走进半坡遗址博物馆、钟鼓楼广场、回民街、白鹿原芸阁书院、小雁塔、西安博物院、碑林博物馆、含光门遗址博物馆、西安城墙、秦砖汉瓦博物馆、大汉上林苑、大雁塔、照金革命历史纪念馆、八路军西安办事处纪念馆、秦始皇兵马俑博物馆、秦始皇陵等多处历史遗迹,全方位追寻五千年历史文化脚步。
览古思今,你可以在博物馆寻觅历史的线索,在大小雁塔感受佛教的浸染,在兵马俑注目古中国辉煌的艺术、想象千军万马的浩荡声势,在青灰色的明城墙上感受千年沧桑与古朴,了解这座既历经风雨又朝气蓬勃的中国十三朝古都的厚重历史。

亮点3
化身小书童和小进士
学习中华传统文化


体验“楹联拓印”、“射礼研习”“活字印刷”“中华书法”等课程兵马俑的历史价值,感受入泮大礼,学习传统优良家风、体验“彩绘瓦当”和“瓦当拓片制作”,感受中华传统文艺。

亮点4
权威媒体,精心打造
本线路是由羊城晚报和西安晚报联合打造,行程中报社名师随同,脚步所到之处,处处皆有学问。

亮点5
行走中的写作培训课程
每晚羊城晚报老师会针对当天行程,组织“写作培训课程”,引导学生将美妙的文字,将所见所闻呈现出来。活动结束后,营员所撰写的优秀稿件将刊发在羊城晚报版面和官方微信号,并获得稿酬哟!
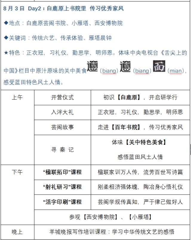
行程安排

西安半坡博物馆


西安半坡博物馆,国家一级博物馆,是中国第一座史前遗址博物馆。为首批全国重点文物保护单位,收藏文物3万多件,一级品200多件。藏品中约有石器3000件,陶器1.4万件,其他质地器物3700多件,人骨标本200多具,古生物化石和古人类化石标本约200多件。半坡遗址陶器上的鱼纹图案具有代表性,经典的人面鱼纹盆、鱼纹彩陶盆就出自这里。
钟鼓楼广场


西安鼓楼:建于明太祖朱元璋洪武十三年(1380年),是中国古代遗留下来众多鼓楼中形制最大、保存最完整的鼓楼之一。
西安钟楼:建于明太祖洪武十七年(1384年),初建于今广济街口,与鼓楼相对,明神宗万历十年(1582年)整体迁移于现址。是中国现存楼中形制最大、保存最完整的一座。无论从建筑规模、历史价值或艺术价值各方面衡量,西安钟楼均居于全国同类建筑之冠。
回民街


西安回民街:是西安著名的美食文化街区兵马俑的历史价值,西安特色小吃最集中的街区,也是来西安必去的地方之一。历史悠久,文化底蕴深厚,距今已有上千年历史。街道两旁大量的美食店铺,近300种特色风味小吃,让人流连忘返,欲罢而不能。

文艺体验课

活字印刷

楹联拓印

入泮大礼

射礼研习
白鹿原芸阁书院

白鹿原保留了最原始的白鹿原人居形态,最大程度体现了《白鹿原》所展现的陕西关中地区白鹿原上传统的生活方式,并通过建筑院落、美食特产、传统技艺表演等形式完美呈现原滋原味的白鹿原文化。

芸阁书院:源自北宋,1901年由牛兆濂先生创立芸阁学舍,经历宋元明清到民国,2007年牛锐先生再次复兴芸阁书院。书院遵循“礼乐射御书数”传统六艺教育,遵古而不一味复古,与时俱进,开创时代教育的先河之风气。被后人尊称蓝川先生的清末关中大儒牛兆濂,则是陈忠实老先生小说《白鹿原》中朱先生在现实生活中的原型人物。
西安博物馆


西安博物院是陕西省西安市的一座集博物馆、名胜古迹、城市园林为一体的博物馆。由文物展馆区、小雁塔以及荐福寺为核心的历史名胜区、园林游览区三部分组成。西安博物院在国内博物馆(院)中独树一帜,以千年古塔园林式遗迹休闲景区以及古都西安现代型历史博物馆而闻名。

碑林博物馆


碑林博物馆始建于宋哲宗元佑二年(公元1087年),经金、元、明、清、民国历代的维修及增建,规模不断扩大,藏石日益增多,现收藏自汉代至今的碑石、墓志4000余件,数量为全国之最,藏品时代系列完整,时间跨度达2000多年,被称为我国古代书法艺术的宝库。
含光门遗址博物馆


含光门遗址博物馆:全称西安唐皇城墙含光门遗址博物馆,位于全国重点文物保护单位–明清西安城墙内,是为保护唐长安城皇城含光门遗址而建立的一座专题性博物馆。
西安城墙


西安城墙又称西安明城墙,是中国现存规模最大、保存最完整的古代城垣 ,是第一批全国重点文物保护单位、国家AAAA级旅游景区。

西安秦砖汉瓦博物馆


西安秦砖汉瓦博物馆位于大汉上林苑(杜陵)生态景区内,馆藏西周至明清各个时期的瓦当和古砖4600余件包含3600多个不同版别,是目前国内馆藏瓦当数量和品类最多的秦砖汉瓦专题博物馆。
“秦砖汉瓦”是华夏文明宝库中一颗璀璨的明珠,其画像之精美,图案之瑰丽,文字之隽秀,造就了中华民族独有的艺术门类,在考古、史学、文字、美术、书法及思想文化等方面研究中,有着其它文物遗迹不可替代的特殊地位。多次荣登央视一套《朝闻天下》、凤凰卫视中文台《文化大观园》、央视三套《文化十分》等重量级媒体视野。
拓片制作及彩绘


营员们通过拓片制作对秦砖汉瓦文化可以进行深入了解,用朱砂或墨汁把瓦当上的文字和纹饰拓印在宣纸之上。他们充分发挥想象力,自由配色进行绘制,创作一件独具特色的彩绘四神瓦当,作为秦砖汉瓦博物馆之行的特色成果。
大雁塔

位于唐长安城大慈恩寺内,又名“慈恩寺塔”。唐永徽三年(652年),玄奘为保存由天竺经丝绸之路带回长安的经卷佛像主持修建了大雁塔。大雁塔作为现存最早、规模最大的唐代四方楼阁式砖塔,是佛塔这种古印度佛寺的建筑形式随佛教传入中原地区,并融入华夏文化的典型物证,是凝聚了汉族劳动人民智慧结晶的标志性建筑。

西安半坡博物馆


照金革命历史纪念馆是刘志丹、谢子长和习仲勋等老一辈无产阶级革命家在西北地区创立的第一个山区革命根据地,全国100个红色旅游经典景区之一。
八路军驻西安办事处


八路军驻西安办事处位于西安市七贤庄,建于1936年,共有10所坐北向南的院落,均为四合院式建筑,如今一、三、四、七号院以及周恩来、朱德等老一辈无产阶级革命家曾居住、办公的地方和外国友人居住的地方均已复原开放。1988年中华人民共和国国务院公布为全国重点文物保护单位。

秦始皇兵马俑博物馆


秦始皇兵马俑博物馆:位于陕西省西安市临潼区,是中国第一个封建皇帝秦始皇嬴政的陵园中一处大型从葬坑,陵园面积218万平方米。博物馆是以秦始皇兵马俑为基础,在兵马俑坑原址上建立的遗址类博物馆,也是中国最大的古代军事博物馆。1987年,秦始皇陵及兵马俑坑被联合国教科文组织批准列入《世界遗产名录》,并被誉为“世界第八大奇迹”,秦兵马俑令全中国人自豪,令全世界人惊叹!
招生信息
☑招生对象:7—15岁中小学生
☑出团时间:2018年8月2-7日(共6天5夜)
☑报名时间:即日起至7月10日
☑参团费用:8600元/人
☑费用包含:往返机票费用、活动组织费、行程中交通费、食宿费用、保险、景点等费用。
☑费用不包含:
1、营员从各地到广州出发地的交通、餐饮、住宿费用;
2、超重行李运费
3、行程中个人花费。
☑优惠
两人同行各减200元;
会员期内的学生记者会员立减100元。
报名须知
☑ 本团20人成团,仅招40人;
☑退营机制
(1)报名截止前,扣除手续费、酒店预订费500元/人,其余退还;
(2)报名截止后,出团3天前,扣除手续费和部分成本费2000元/人;
(3)出团3天内,扣除手续费和部分成本费4000元/人;
(3)出团后,将不退还任何费用;
(4)因天气等不可抗外力导致不能正常出行的除外,其他原因照上述规章办理。
报名方式
扫描下方二维码,填写报名信息并缴费
咨询方式
扫码添加微信客服
咨询热线:020-87133530(蔡老师)
———END———
限 时 特 惠: 本站每日持续更新海量各大内部创业教程,一年会员只需98元,全站资源免费下载 点击查看详情
站 长 微 信: Lgxmw666





