
近年来,受宏观环境影响,终端消费市场需求疲软,电视行业持续低迷并陷入“量价齐跌”的困境。另外,随着互联网的普及和在线视频内容的丰富,传统电视行业面临着来自新兴媒体的巨大冲击,电视厂商的生存压力进一步增大。
为了应对这些挑战,电视厂商纷纷将目光投向可以提供更好视觉体验的Mini LED电视,希望通过产品创新,加速向中高端市场转型,以摆脱低迷的市场局面,从而实现业绩增长。
Mini LED占据高端大屏电视市场“C位”
聚焦各大品牌纷纷发力的高端大屏电视市场,Mini LED、Micro LED、OLED等新型显示技术百花齐放,电视厂商为何对Mini LED技术情有独钟呢?
从技术的角度来看,Mini LED在画质表现上更有优势,具有高亮度、高对比度、高分辨率、广色域的特点,而且更轻薄、更节能,屏幕也不会因长时间使用而出现残影、烧屏等问题,更适用于电视大屏显示市场。
终极显示技术Micro LED则因成本过高、量产技术尚不成熟,进入电视市场面临较大阻碍。显示巨头三星此前也曾推出过超大尺寸的Micro LED电视,不过价格过于昂贵,并且没有小尺寸型号提供,所以在民用市场并不普及。
从目前来看,Mini LED电视是电视厂商冲刺高端大屏电视市场的理想选择。随着消费者信心逐渐恢复,以及对高品质、高清晰度电视需求的增长,Mini LED电视发展空间十分之大。据TrendForce集邦咨询旗下光电研究处LEDinside预计,2023年Mini LED电视出货量将来到440万台,年增约13%。
国产品牌频频发力,Mini LED电视加速迭代升级
凭借出色的画质表现,Mini LED电视正逐渐成为市场的热门产品,众多国产电视品牌竞相推出Mini LED电视,以争夺市场份额。据LEDinside不完全统计,2020-2023年4月共有29款国产Mini LED电视产品发布,数量逐年增加。
其中,2023年共有6款Mini LED背光电视新品发布,具体如下:

根据不同的目标消费市场,电视厂商会采用不同的产品策略。一方面,主打高端市场的厂商会追求高画质、高亮度、高分辨率、高刷新率等卓越性能,产品会搭载1000+背光分区、2000+分区甚至5000+分区,规格更高、性能更极致的产品正在不断涌现。
TCL推出全球第一台“双5000”Mini LED电视X11G,搭载“5184分区背光+5000峰值亮度”,与旧版(2304分区背光+2000峰值亮度)相比led背光,分区背光和峰值亮度实现全面提升。长虹推出中国首款8K高刷Mini LED电视,具有更高分辨率和刷新率。小米则推出搭载全新自研画质引擎和专业级超色准屏的86英寸Mini LED大师电视。
值得关注的是,随着消费者对大屏显示的需求不断增加,电视厂商发布的高端产品除了涵盖55/65/75英寸等主流尺寸外,也开始往更大尺寸方向发展。TCL、海信、长虹等推出的Mini LED电视皆有超过85英寸版本,海信更是推出行业首款100英寸Mini LED电视。
随着画质、分辨率、刷新率等参数的不断提高,Mini LED电视将更具市场竞争力,可以吸引更多年轻的客户群体,如喜欢体育赛事、电影大片和竞技游戏的消费者。对于这些注重视觉效果的用户而言,Mini LED电视的高品质图像表现和视觉效果将极大地满足其需求。
近日,海信旗下年轻潮牌Vidda发布的85英寸4K Mini LED游戏电视,就结合了Mini LED技术的优势和游戏特性,为年轻用户提供了卓越的视觉效果和游戏性能。
另一方面,对于那些主打高性价比的产品而言,不会像高端产品那样追求极致的画质、分辨率和刷新率,而是更加注重价格和功能的平衡。这些产品采取低分区、低价格的策略,以迅速进入中低端市场并吸引更多消费者,开辟高端机型外更大的增长空间。
从2022年开始,以TCL、康佳、海信等品牌为代表的厂商已经将Mini LED电视价格拉入万元以下。例如,TCL去年5月推出的Q10G系列,其55英寸型号搭载240分区,将价格定档在4000元,一度成为“质价比”代表性产品。TCL推出的升级版Q10G Pro,实现画质等全面升级,首发价不仅没有上涨,85英寸版本还降低了2000元。
此外,在产品外形设计方面,电视厂商也十分注重美观性和时尚感,搭载玻璃基板的Mini LED电视外观更平整、更纤薄,设计也更时尚,此前,创维和京东方联手发布的全球首款主动式玻璃基Mini LED电视,正是电视厂商为满足消费者需求而不断创新的产物。
Mini LED背光电视成本下降趋势明朗,渗透率有望逐步提升
从各大电视品牌发布的MinLED电视新品来看,海信、长虹、小米等产品性能突出,高刷新率、大屏显示、极致画质是它们产品的代名词。而TCL的两款新品则实现配置分区和亮度等性能的全面升级,价格与旧版相当led背光,这也说明Mini LED电视的成本正进一步下降。
具体来看,TCL最新推出的X11G,相比X11在背光分区和峰值亮度上进行全面升级,升级后的75英寸版本仅贵2000元,而85英寸版本则保持不变。这种现象在Q10G中更明显,在全系列背光分区翻倍提升的情况下,价格基本保持不变,85英寸版本甚至还降价。
回溯TCL近三年来发布的Mini LED背光电视产品,从一开始的C12产品240分区售价16999元,到Q10G产品240分区售价4499元,再到Q10G Pro产品480分区售价4499元,可以明显看到Mini LED电视的价格正在快速下降。

在Mini LED电视成本下降背后,中国厂商的积极布局发挥了重要作用。中国厂商涵盖了Mini LED电视上游材料、芯片、中游封装、模组到下游显示等多个环节。通过加速布局,中国厂商在产能、技术和产品等方面逐步推动Mini LED电视产业链的成熟和完善。
芯片端作为Mini LED产业链中的重要环节之一,对Mini LED电视的品质和性能至关重要。近年来,芯片厂纷纷加大对Mini LED的布局,并积极推进Mini LED相关的扩产计划,从而提高产能,形成规模效应,降低生产成本,进一步降低Mini LED的价格。
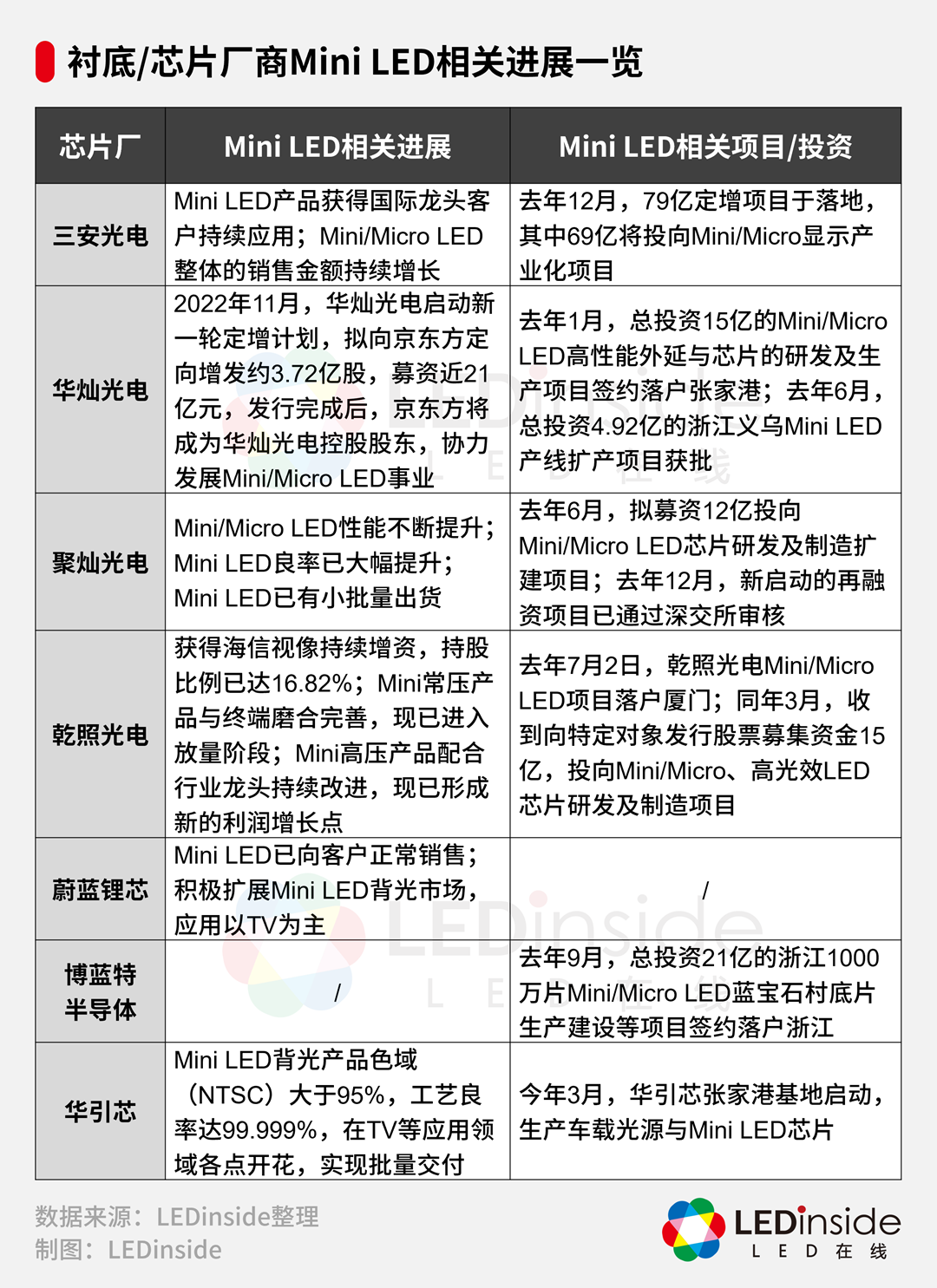
项目方面,三安光电落地79亿元定增项目,剑指Mini/Micro显示产业化;华灿光电在张家港和浙江义乌的Mini LED相关项目分别签约和获批;乾照光电Mini/Micro LED项目落户厦门;博蓝特半导体Mini/Micro LED蓝宝石衬底片项目签约落地。

随着Mini LED市场需求的不断增长,封装、模组厂不断扩产增能,鸿利智汇Mini/Micro LED一期项目投产;瑞丰光电湖北生产基地竣工;芯瑞达Mini/Micro新型显示产业基地项目开工;沃格光电多个Mini LED迎来进展。
值得一提的是,国星光电、鸿利智汇、瑞丰光电等已经具备Mini LED背光量产能力,有助于进一步降低Mini LED产品的成本,推动Mini LED技术的应用。

设备厂方面,随着市场规模化应用,其技术开发、工艺简化和效率良率等相关进程,对整个Mini LED电视生产的良率和成本控制具有至关重要的影响。
设备厂通过优化Mini LED生产过程中涉及到的关键设备,如MOCVD设备、测试分选设备、转移设备等,提高Mini LED生产效率,减少Mini LED生产成本。
MOCVD设备方面,中微公司全球500台专为高性能Mini LED量产打造的MOCVD设备已成功交付;测试分选设备方面,凌云光已实现针对Mini LED背光和直显全工序段的测试分选设备;转移设备方面,新益昌已实现批量销售Mini/Micro LED生产的智能制造装备,欣奕华则顺利交付中小尺寸Mini LED的巨量转移设备。

此外,京东方、TCL华星、惠科等面板厂也相继在Mini LED技术方面投入资金和资源。这些厂商的布局将有助于推动Mini LED技术成本的下降,为消费者提供更具性价比的Mini LED产品。

小结
总的来说,当前,以TCL、海信、长虹、创维等为首的中国品牌加速推出Mini LED电视产品,并不断进行迭代和升级,抢占中高端产品市场份额,不仅有助于满足消费者对高质量产品和体验的需求,也可以带动更多品牌入局,以及鼓励其他品牌不断改进自身的产品和服务,推动整个电视行业向更高水平发展,形成良性的竞争环境。
在这个过程中,Mini LED电视产业链的各个环节都在不断提升,包括芯片厂、封装、模组厂、设备厂和品牌厂等。这些进步不仅为Mini LED电视的质量和性能提供了支持,也为市场提供了更多的选择和竞争。随着技术的不断成熟和成本的进一步降低,Mini LED电视的市场份额将不断提升,渗透率也将随之逐步提高。
文:LEDinside Mia

▶关于我们

集邦咨询(TrendForce)是一家横跨存储、集成电路与半导体、光电显示、LED、新能源、智能终端、5G与通讯网络、汽车电子和人工智能等领域的全球高科技产业研究机构。公司在行业研究、政府产业发展规划、项目评估与可行性分析、企业咨询与战略规划、品牌营销等方面积累了多年的丰富经验,是政企客户在高科技领域进行产业分析、规划评估、顾问咨询、品牌宣传的优质合作伙伴。
上下滑动查看

———END———
限 时 特 惠: 本站每日持续更新海量各大内部创业教程,一年会员只需98元,全站资源免费下载 点击查看详情
站 长 微 信: Lgxmw666





